ICE Governance Review (D7)
Do lawyers' methods of "written" communication need engineer's insights to encourage informed dialogue?
The Institution of Civil Engineers (ICE) is the world’s first professional engineering body, founded in 1818. Its Royal Charter gives it the status of the leading institution for the engineering profession. 200 years later its Council proposed that its current organization needed to be reconfigured to reflect corporate governance practice as a charity and also become more agile. This was opposed by an influential group of Members and Fellows.
Past President Professor Paul Jowitt initiated a rethink on the governance proposals. An SGM was convened resulting in a review of the process thus far and ultimately a Presidential Commission chaired by Past President David Orr initiated.
Apart from the proposals themselves, the process for engaging with the voting membership was problematic. Typically of constitutional matters, the method used for conveying the content was rooted in the language of lawyers. This is suitable for bedding down an agreed position, but a mile away from that used by the engineering profession in conveying proposals for a new design (in this case for an organisation) viz:-
- a description of proposals in text and calculations,
- supporting drawings, which in this case is of a business model.
Members had been supplied with text and webinars which repeat the arguments in words, but no drawings to illustrate the proposals that enable constructive dialogue.
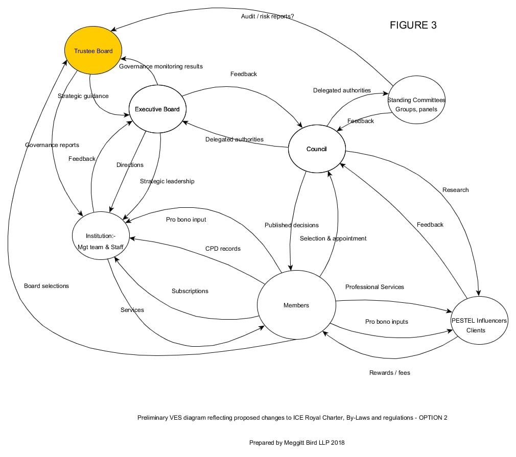
As a small contribution to the debates, to help promote full engagement of proposed changes, VES diagrams were prepared to reflect both the current situation (Figure 1) and possible alternative options (Figures 2 & 3).

The above diagrams show Participants in the ovals. In this example the emphasis is on the People and the functional positions they hold within the business model. A selection of informal transactions is included represented as dotted arrows using conventional VES format. The key Participants are the Members, emphasized by the larger oval.
A hint of the wider business ecosystem is provided by including the PESTEL influencers that represent a) the focus of the business interactions of Members who engage with Political, Economic, Social, Environmental and Legal influencers via their projects and b) research by the elected Council Members on the issues the profession needs to address.
A Value Exchange Analysis can investigate a potential lack of agility in configurations for addressing rapid changes in the world and the development of appropriate projects to tackle them. It provides a valuable supplement to the existing organization charts for narrative reporting to the membership.


It was pleasing to note that the revised proposals DID contain a diagram!
On Wed, 9 Oct 2019 at 19:06, Presidential Commission <presidential.commission@ice.org.uk> wrote:
Dear Mr Meggitt
Many thanks for responding to the Commission's consultation on the Interim Report, which you have obviously read thoroughly.
I have noted your points in relation to the absence of any reference to 'business model' in the Interim Report, and your hope for diagrams to represent the ICE’s emerging business model simply and effectively. (By the way, you refer to the number of uses of the word 'model' in Past President Jowitt's evidence; these references appear largely to relate to governance models, rather than business models.)
I will make sure your submission is seen by the Commission so that we can take it into account in developing the Final Report. We will also publish it, along with others received, in that Report.
Thank you once again for your insights.
With all good wishes,
David Orr
Chair - Presidential Commission into ICE Governance