Leasehold conveyancing nightmare made easier (D5)
Former McCarthy and Stone developments containing flats for middle-aged and older occupants are leasehold properties. Although the seller and purchaser are the respective "owners" of the property, a Landlord owns the land upon which the development containing the flat stands, the shared parts (like the hallway and stairs), and the structure of the building. The building is Leasehold with a Landlord
Many purchasers are downsizing from a house they own in its entirety (including the land on which it is built) - a freehold. Consequently, the change of ownership of a leasehold flat poses unforeseen challenges - for both seller and purchaser.
Consequently:
- Many solicitors are reluctant to take on a leasehold property conveyance.
- There are inherent complications that arise - some entirely unexpectedly.
- There are too many parties involved.
- In my experience with three unsuccessful conveyances for a property, the stress experienced by all parties is sometimes overwhelming. (One prospect died during the process.)
Take control to make it easier on the nerves:-
A) Do not follow tradition which relies entirely on the seller and buyer's respective solicitors / conveyancers to progress the numerous transactions involved.
B) Adopt a template that outlines the essential ingredients of the conveyance, and circulate to Participants, especially the conveyancers.
- Understand Participant Roles.
- Be clear on the critical Deliverables and their sequencing.
A suitable template to use is the VES approach which satisfactorily (and uniquely) captures the essence of the above...

C) Understand and agree on an overall plan. Avoid dated milestones as it is impossible to predetermine precise time phasing until contracts have been exchanged, or a combined exchange and completion is procedurally close with few unknown influencing factors.
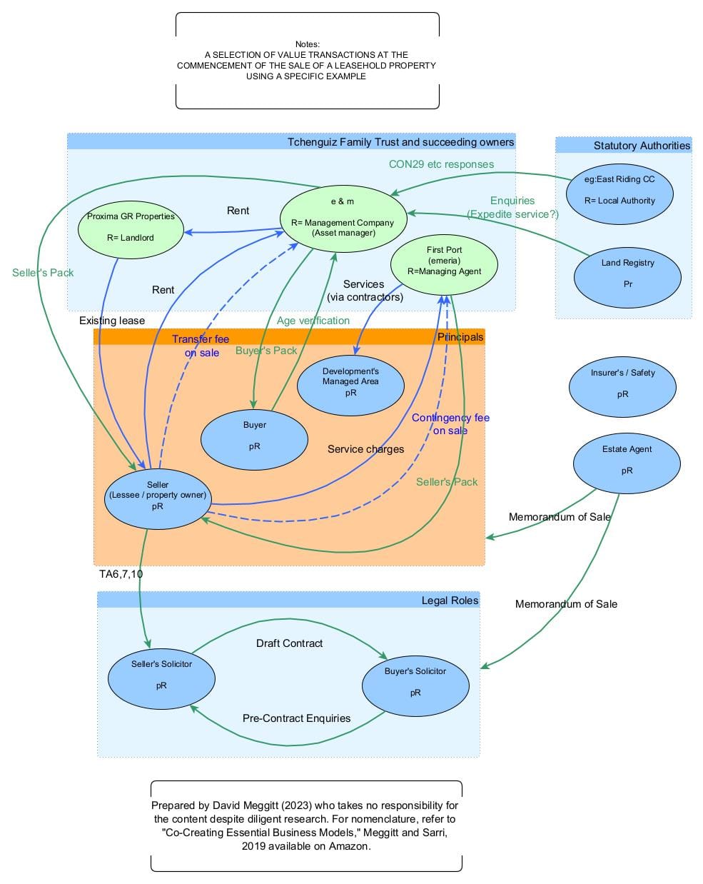
With a little practice, the following format should be helpful. This has stood the test of time for over 40 years in complicated projects involving multiple professional advisors. [Click on the image to enlarge.]

The above examples are based on the sale of a leasehold property in East Yorkshire UK. It involved four years of frustration, brilliant backup by my solicitors, rmnj in Birkenhead, complemented(!) by too many instances of apparent incompetence shown by the majority of the four purchasers' solicitors.
For an introduction to VES, see here and the subsequent HOW? posts.