Real Value Exchanges (D2)

COLLABORATION: the essence of ORGANIZATIONAL AGILITY
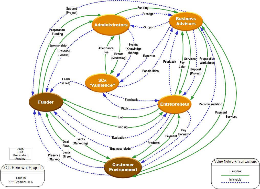
Agreed working VES diagrams for ongoing adaptation:
- the Ki Work Business Web, showing a) a downloadable VES diagram and b) a description of the web for the CEO Michael Wolfe
- the 3Cs Community prepared over a period of three months with the collaboration of the community leadership and contributing members
- the Bio-Music "Vibrational Pull Model" prepared over two sessions with the CEO Jean-Louis Fargier.



The mere exercise of doing a VES transforms interrelationships, ditching coercion and resigned compliance.