Constructing a VES diagram (H5) - Type 1
VES uses as a framework the business model containing the components: Participant (People and the Roles they play), and the flow of Deliverables.
The underlying concept is to provide a mental picture of a group of business-related objects by combining their components (W3) using a VES diagram.
VES uses as a framework the business model containing the components: Participant (People and the Roles they play), and the flow of Deliverables.
For the situation being examined, the topic could be the marketing/manufacturing interface. Others could be a start-up's business model or adaptation to an eco-friendly product or service (illustrated below), governance effectiveness etc.
The following prior posts provide background to VES:
(H1) Outline of VES drawing methods
(H2) Significant weekend - People interaction
(H3) Prepare with six simple steps
(H4) VES visualization options
The sequence for assembling the components required to construct a VES diagram is:-

Although represented linearly, the identification of Deliverables can lead to the discovery of additional Participants and vice versa - an iterative process.
Ensure that representatives from all Stakeholders are involved.
Three Stages:
It is useful to consider three stages to constructing a VES diagram. When complete, the Developed diagram can be reassessed to incorporate changes in any of the components.

Each stage is covered in turn.
DISCOVER
1) For the selected topic, list all the Participants, either as individuals, departments, functions etc. or, preferably, the Roles being played. At this point, a mixture of either People or Roles can be used. Later, it will be clear that adopting Roles throughout will be beneficial.
It could be useful to do some brainstorming by People adopting different roles in a Round Robin.
As the brain finds it easiest to assimilate no more than about seven items simultaneously, it is advantageous to cluster (or group) Participants that have similar profiles if more than seven Participants emerge. This can be done by noting the strength of relations between them, ideally minimum, medium or maximum strength.
2) List all the Deliverables that immediately come to mind, both tangible and intangible. This will not be exhaustive but enables the next step to be done. Deliverables should be labelled briefly, although sufficient to convey meaning. For example, "feedback" may seem obvious, but it needs to be more precise to make sense to those not involved in creating the diagram.
3) Depict the value flows between the Participants. These are the value transactions that convey the Deliverables via some mechanism. Mechanisms can range from a simple email to an oil tanker! Refer W2 and W5 for a recap on Deliverables.
4) Sequence the flows. Choose one deliverable that represents a final output and trace the path of prior deliverables that appear to contribute to it. This checks whether some deliverables have been omitted. Also, during the Assessment Stage, a Type 3 visualization option (refer H4) can be used to probe the cost-effectiveness of the value transactions.
You will now have created a draft Descriptive Business Model which can be refined to depict the stakeholders' perception of how Participants currently contribute.
You are now ready to assess the model.
ASSESS
There are two main options:
- Examine operational detail.
- Apply a strategic review.
1) Examine the operational detail within the value transactions.
Any participant failing to provide substantial value to the enterprise faces isolation or possible expulsion. Similarly, those who perceive unfair returns for their engagement are inclined to disengage. Thoughtfully assessing output value empowers individuals to enhance both tangible and intangible contributions to the enterprise, thereby reinforcing network connections and relationships. For example, where is value shared, exchanged, or converted? Different types of assessment are summarized in W6 and include:
- Impact.
- Value creation.
- Perceived value.
Experience shows that the assessment of Perceived Value proves to be of the greatest benefit.
Suggestions for questions are attached.
A playful synthesis of more general questions linked to their purpose is shown below. As an exercise, what questions can you conceive?

2) Apply a strategic overview of the business model to assess and mitigate three types of risk.
The following methods are powerful in their own right and also integrate seamlessly with VES. As a detailed explanation is required for each, I will provide these in separate posts.
2.1) Testing business viability, using the Viability Systems Model (VSM) (H5) 1)
2.2) Assessing innovation risk by applying a "wide lens" view (H5) 2)
2.3) Probing the robustness of the human interactions between Participants (WST) (H5) 3)
It may also be helpful during the overview to check the overall direction of travel by applying four key questions posed in the "Blue Ocean Strategy." This aims to ensure the enterprise is doing the right things instead of doing things right to avoid blood-red conflict with competitors.

DEVELOP
The Descriptive model arising out of the Discovery stage is adjusted to incorporate insights gained from the ASSESS stage.
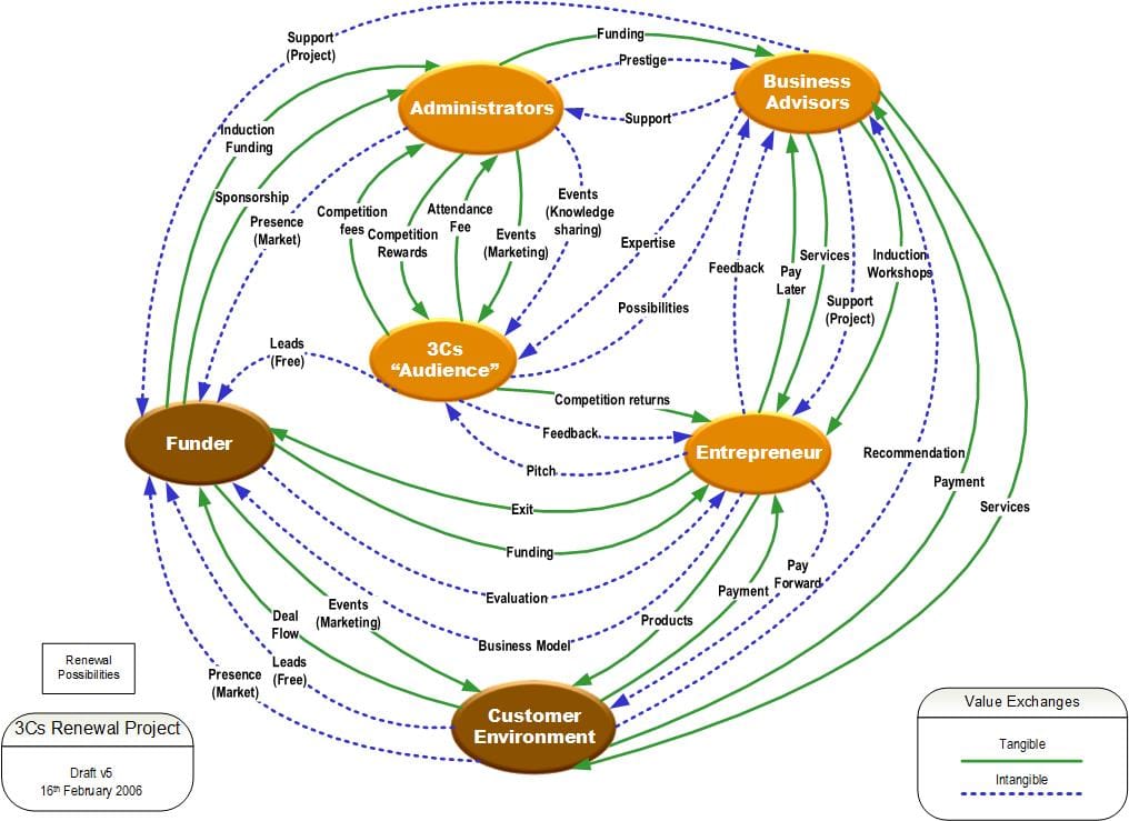
Two examples vividly illustrate how VES incorporates small alterations in a diagram to reflect substantial shifts in strategy and consequent operations.
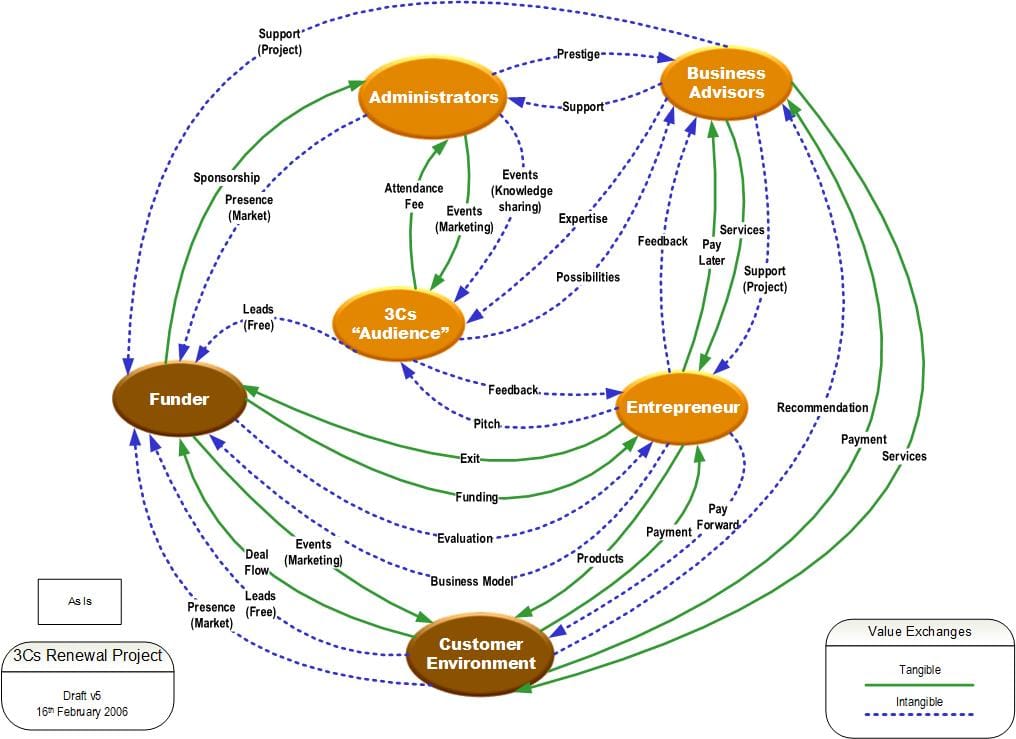
The first is the 3Cs Community (Connections, Commitment, Capital) enterprise with a mission to create an environment for entrepreneurs and intrapreneurs to become successful and to grow.
The following diagrams were developed over three months by a team of community members and Directors. The operation has evolved further since then.

A key mantra of "3Cs" is to Pay Forward. The initial aim was to attract sponsorship from one or more Funders. This was the first comprehensive vehicle for budding entrepreneurs to practise their 15 minute pitches and subsequently field probing questions AND gain free advice from a supportive community of attendees, both at the meeting and in the pub afterwards. Sadly, entrenched banks and other institutions were not prepared to support it. The strategy and business model were adjusted to create opportunities for additional funds flow by introducing new value transactions. A few additional lines on the "As is" diagram transformed the business model to reflect renewal opportunities. See below.

Similarly, the CEO of a much larger enterprise set his organization along a new path to develop eco-friendly mechanically engineered products and accompanying services. Attached are an extract from the VES Handbook telling the story, and the new company ECOnomics brochure.
Recommendations:
- Practise creating a VES type business model as described in the DISCOVER stage.
- Re-practise until the process becomes second nature, using a mix of tangible and intangible deliverables.
- Use instinct to tweak the resulting models.
- Take a deeper dive and check out the ASSESS strategic overview before homing in on the ASSESS operational detail which requires the Type 3 way approach. [H4]